律界动态
龙岩律师向宪法庄严宣誓,字字铿锵!
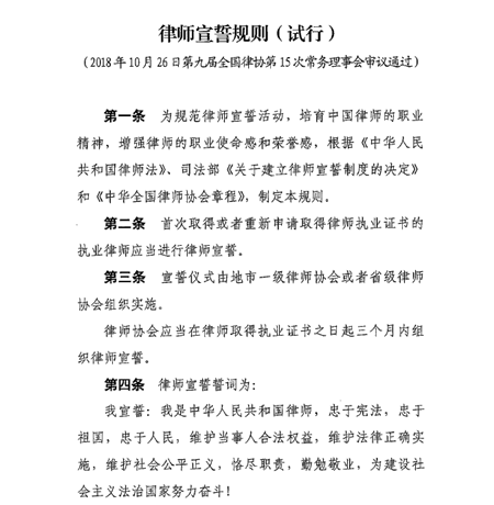
我宣誓:我是中华人民共和国律师,忠于宪法,忠于祖国,忠于人民,维护当事人合法权益,维护法律正确实施,维护社会公平正义,恪尽职责,勤勉敬业,为建设社会主义法治国家努力奋斗!

在第五个宪法日来临之际,为深入贯彻落实习近平总书记全面依法治国新理念新思想新战略,增强律师的职业使命感、荣誉感和和社会责任感,展现律师队伍良好精神风貌,助力宪法宣传教育活动形成热潮,推动新时代律师事业发展。
12月1日上午龙岩市司法局与市律协联合组织全市律师举行宣誓活动,市司法局党组书记、局长余德辉同志到场作了重要讲话并担任监誓人。全市400多名律师面向国旗,在何伟会长领誓,市司法局党组书记局长余德辉、市律协监事会监事长莫延辉监誓下进行宣誓。市司法局副局长、市律师行业党委书记郑林同志主持宣誓活动。


近日,全国律协印发了《律师宣誓规则(试行)》,从组织主体、誓词内容、宣誓程序、礼仪要求等方面对律师宣誓活动进行了规范,为组织开展好此次集体宣誓活动奠定了基础。


宣誓是一种庄重的仪式,誓言是对信仰的承诺。律师们纷纷表示,作为新时代的法律人,我们将以习近平新时代中国特色社会主义思想为指导,不忘执业初心,牢记使命,践行誓词,追求理想,矢志不渝,以百倍的信心与坚定的信念擎起法律天平,用职业素养树立起律师的良好形象,为推动社会主义法治国家建设贡献力量。
